汽車制造
今天(12月26日),由教育部科學技術委員會組織評選的2017年度“中國高等學校十大科技進展”在京揭曉,武漢華中數控股份有限公司董事長陳吉紅教授團隊的“高性能數控系統關鍵技術及產業化”成果入選!
▼武漢華中數控股份有限公司董事長陳吉紅教授:

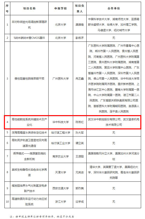
▼2017年度“中國高等學校十大科技進展”入選項目名單
?
高性能數控系統是發展高端制造裝備的基礎,代表國家制造業的核心競爭力。高速高精、五軸聯動、多軸多通道等高性能數控系統和機床是其瓶頸問題,嚴重影響了我國社會和經濟的發展。
在國家重大科技項目和企業支持下,武漢華中數控股份有限公司陳吉紅教授帶領其團隊“產學研用”聯合攻關,研發了系列化高性能數控系統成套產品。構建全數字、開放式數控系統軟硬件平臺;開發了多軸聯動、多通道等控制功能,實現了復雜軌跡的運動控制;提出基于柔性加減速的高速納米插補方法,開發高速、高精、高剛度的驅動控制技術;發明基于指令域大數據的分析方法,實現了數控機床健康評估、斷刀監測、工藝參數優化等智能化應用。獲國家科技進步二等獎1項、省部級一等獎5項,形成國家和行業標準13項。
系列成果在沈飛、成飛、航天八院、核九院、普什寧江等2000多家企業應用近10萬臺套,實現了航空航天、能源動力、汽車及其零部件、3C制造、機床等領域高檔數控裝備和武器裝備的批量應用,為我國高檔數控裝備的自主可控提供了重要技術保障。經中國機械工業聯合會鑒定,其功能、性能和可靠性達到國外先進水平,可替代進口。在航空航天領域加工制造領域的應用,國產高檔數控實現了“零的突破”。